联系电话:
13967580328
邮箱:
zjybyyxcl@163.com
浙江元本医用新材料有限公司
Zhejiang Yuanben Medical New Materials Co., Ltd
特种防腐涂料YB—A型WSC003
产品系列:改性聚氨酯防腐涂料



产品概况:

特种防腐涂料YB—A型WSC003改性聚氨酯防腐涂料新型特种重防腐地面、污水池防腐涂料,拥有出色的柔韧性、附着力、封闭性。其卓越的防酸碱盐、防水、耐擦洗特性,使其能够抵挡常温下化学介质对池壁的直接侵蚀。这种涂料可以长期用水冲洗,有效弥补了国内众多水泥池壁涂料容易反碱、发霉,金属池壁起皮、鼓包、脱落等问题。施工简便,能够为各种池壁提供防水、防腐蚀效果。此产品与YBC型SNJ012水泥基封闭防腐涂料、YBC型JSJ011金属基封闭防腐涂料搭配使用可发挥更好性能。

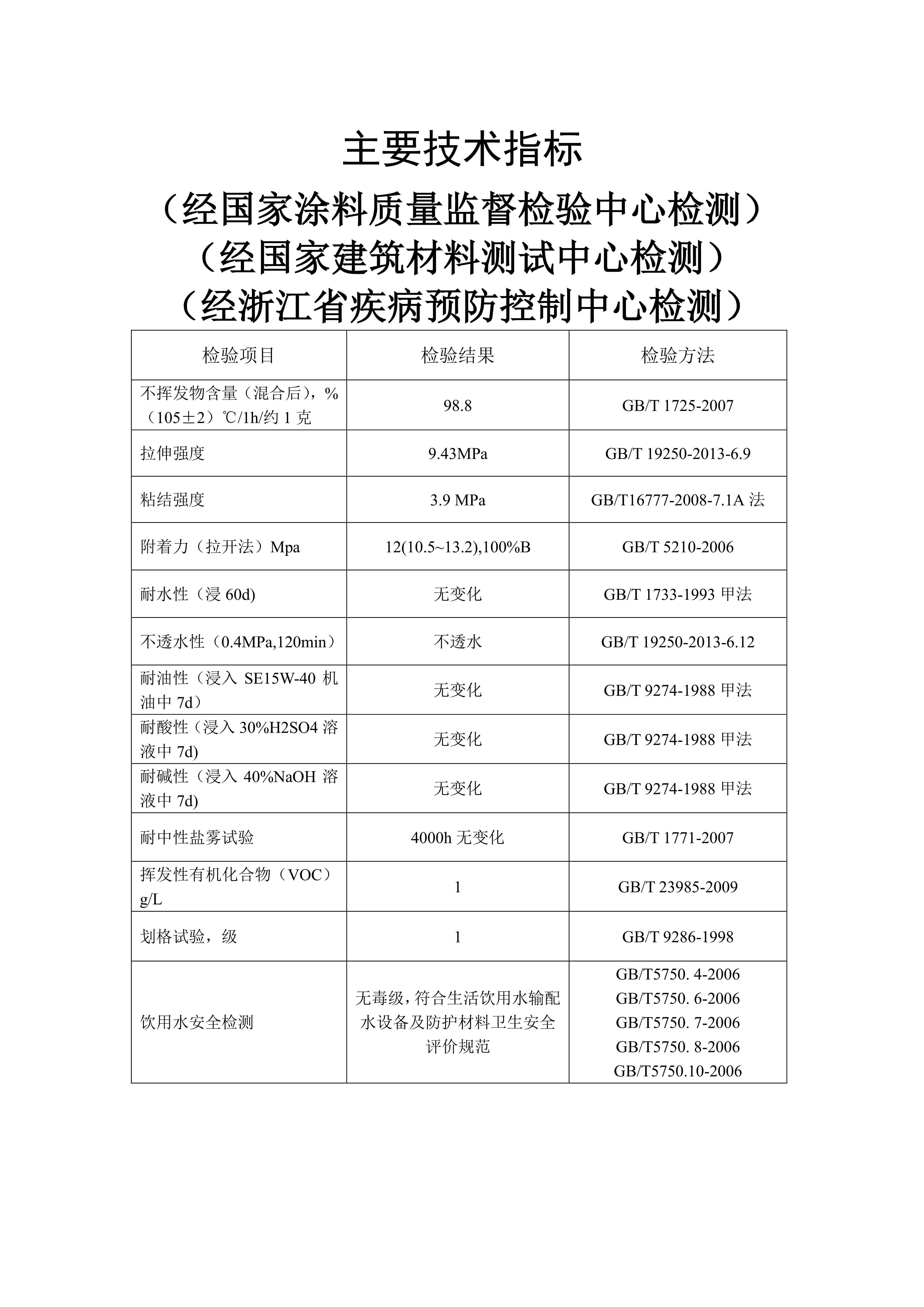
1、本品为双组份纳米改性防腐涂料合成中添加纳米材料,固体含量高达:98.8%无毒、无味、无VOC释放不污染环境,经上海化工院检测不属于危险品可按普通货物进行陆运和海运是一款绿色环保型涂料;

2、与混泥土粘结强度高,水泥块粘接破坏试验可达3.9MPa 

3、涂膜性能优异,坚韧光滑,用水煮沸100小时以上涂膜无变化

4、耐腐蚀性强,耐硫酸1%-50%、碱(PH值7-14) 、耐中性盐雾试验可达:4000小时以上;

5、耐水性强,可常年用水浸泡,防水效果突出。

6、附着性:附着力高达:11-12Mpa;附着粘结力强可彻底与物质粘结,稳固地贴附于物体表面。

7、使用年限:涂膜厚度达600um以上,防腐年限≥10年

8、经过浙江疾病预防控制中心检测该产品符合生活饮用水输配水设备及防护材料卫生安全评价规范!

9、本产品应用于:电镀企业、医药化工、石油化工、颜料化工、盐硝化工、基础化工、化纤工业、日用化学、化学添加剂、有机化工和无机化工等企业重防腐地面、混泥土污水池、金属污水池、储槽等项目防腐、防水工程。





施工方法:

1、清除水泥基面杂物、灰尘油污,铁基面防腐应清除铁锈,如有油污需用溶剂清洗油污,涂刷基面必须清洁、干燥。

2、本涂料A组份与B组份按重量比按合格证所示比例配比,在容器中彻底搅拌均匀。

3、本涂料可刷、滚、喷、涂均匀可施工。涂刷时如涂料过稠可适当添加稀释剂,稀释剂可采用乙酸乙酯、乙酸丁酯、纯二甲苯和丙酮。




操作流程:

混泥土基面处理

(一)施工环境及要求:

1.施工环境要求:施工现场要尽量创造适宜的条件,清洁、通风、无尘埃,温度保持在10~35,相对湿度小于85%的条件下施工。

2.对素地总体要求:

(1).砼基层必须坚固、密实、平整, 强度不低于30mp。

(2)混凝土(标号C25以上)基层坡度应符合设计要求。

(3).基层表面应干燥,在20mm深度内的含水率不大于10%。

(二)基面打磨清理

1.基底打磨:用专用打磨机对原有地面进行打磨,其目的是对原地面松散的物质处理掉,拉毛地坪加大地面与涂层的附着力。

2.清洁:先将地面灰尘及杂物扫干净,然后整体用吸尘机吸干净。

3.保护:对需要进行保护的部位用美胶纸贴好

(三)涂装施工

混泥土基面第一遍:基础封闭防腐涂料YB—CSNJ012水泥基封闭防腐涂料

1、配料原则:重量少配,频率多次。一次配制材料在40分钟内用完为宜,超过40分钟双组份材料将产生热反应,配料过多会因为不能及时用完而造成固化浪费,同时材料一旦反应变粘稠也会影响涂装效果和材料的附着力性能。开盖未用完的材料,及时盖住,避免扬尘进入桶内造成污染。

2、配料方法:(通常配比为A1.2:B1,环境温度升高,配比会有变化):依据夏季气温(30°C以上)情况,建议配比如下:配比:A组份1.2kg,B组份1kg(夏天0.8公斤,冬天1公斤),稀释剂(乙酸乙酯)1.7 kg(A、B组份总重量的80%),可操作时间:≤40分钟;

3、配料流程:

3.1干净的空桶放置在电子秤上,去皮,A组份按1.2kg重量放置在空桶内;

3.2放有A组份的桶内加入1.7 kg的稀释剂,充分搅拌,确保底部沉淀材料充分搅起并混合均匀。

3.3搅拌好后的A组份桶内按比例加入1 kgB组份,充分搅拌(电钻搅拌2分钟),确保底部沉淀材料充分搅起并混合均匀后,即可进行涂刷作业;

辊涂工艺:待基面处理好后涂刷一遍充分混合均匀的基础封闭防腐涂料YB—C型SNJ012水泥基封闭防腐涂料,以薄涂、盖底、不出现基面发白,基面有光泽情况为宜,待常温(环境温度24°C)固化12-24小时指触干燥后允许转下道工序。


金属表面处理:

待涂装表面,任何锈蚀的部位必须铲除、打磨干净原有锈蚀层直至出现金属光泽(表面留有一层锈迹),未锈蚀的部位必须进行手工或电动工具对原有漆面打磨拉毛,除去表面老化油漆及附着物,表面处理应达到GB/T 8923 规定的 Sa2½级;手工和电动力工具除锈的部位处理至GB/T 8923 规定的 St3 级;清洁后的基层清洁度必须满足GB/T 18570.3 规定的3级;基层处理完成后4小时内进行涂装施工。在打磨和清除尘土时,会造成原有打磨面的二次污染,涂装前一定再次清扫,避免涂装时材料与泥土混合,影响材料的附着力和强度。

金属基面第一遍:特种防腐涂料YB—AWSC003改性聚氨酯防腐涂料

1、配料原则:重量少配,频率多次。一次配制材料在40分钟内用完为宜,超过40分钟双组份材料将产生热反应,配料过多会因为不能及时用完而造成固化浪费,同时材料一旦反应变粘稠也会影响涂装效果和材料的附着力性能。开盖未用完的材料,及时盖住,避免扬尘进入桶内造成污染。

2、配料方法:(通常配比为A4:B1,环境温度升高,配比会有变化):依据夏季气温(30°C以上)情况,建议配比如下:配比:A组份4kg,B组份0.8 kg(夏天0.8公斤,冬天1公斤),稀释剂(乙酸乙酯)0.9 kg(A、B组份总重量的20%-30%),或者配比:A组份4kg,B组份1kg,稀释剂(乙酸丁酯)1kg (A、B组份总重量的20%-30%),可操作时间:≤40分钟;

3、配料流程:

3.1干净的空桶放置在电子秤上,去皮,A组份按4kg重量放置在空桶内;

3.2放有A组份的桶内加入0.9 kg的稀释剂,充分搅拌,确保底部沉淀材料充分搅起并混合均匀。

3.3搅拌好后的A组份桶内按比例加入0.8 kgB组份,充分搅拌(电钻搅拌2分钟),确保底部沉淀材料充分搅起并混合均匀后,即可进行涂刷作业;

辊涂工艺:待基面处理好后涂刷一遍充分混合均匀的特种防腐涂料YB—A型WSC003改性聚氨酯防腐涂料,以薄涂、盖底、不出现涂膜流挂情况为宜,干膜厚80~90μm待常温(环境温度24°C)固化12-24小时指触干燥后允许转下道工序。

喷涂工艺:待基面处理好后喷涂一遍充分混合均匀的特种防腐涂料YB—A型WSC003改性聚氨酯防腐涂料,以薄涂、盖底、不出现涂膜流挂情况为宜,枪距300-400mm走枪2遍(少涂会漏底,多涂会流挂且浪费材料),干膜厚80~90μm待常温(环境温度24°C)固化12-24小时指触干燥后允许转下道工序;

第二遍:特种防腐涂料YB—AWSC003改性聚氨酯防腐涂料

1、配料原则:重量少配,频率多次。一次配制材料在40分钟内用完为宜,超过40分钟双组份材料将产生热反应,配料过多会因为不能及时用完而造成固化浪费,同时材料一旦反应变粘稠也会影响涂装效果和材料的附着力性能。开盖未用完的材料,及时盖住,避免扬尘进入桶内造成污染。

2、配料方法:(通常配比为A4:B1,环境温度升高,配比会有变化):依据夏季气温(30°C以上)情况,建议配比如下:配比:A组份4kg,B组份0.8 kg(夏天0.8公斤,冬天1公斤),稀释剂(乙酸乙酯)0.7 kg(A、B组份总重量的10%-15%),或者配比:A组份4kg,B组份1kg,稀释剂(乙酸丁酯)1kg (A、B组份总重量的10%-15%),可操作时间:≤40分钟;

3、配料流程:

3.1干净的空桶放置在电子秤上,去皮,A组份按4kg重量放置在空桶内;

3.2放有A组份的桶内加入0.7 kg的稀释剂,充分搅拌,确保底部沉淀材料充分搅起并混合均匀。

3.3搅拌好后的A组份桶内按比例加入0.8 kgB组份,充分搅拌(电钻搅拌2分钟),确保底部沉淀材料充分搅起并混合均匀后,即可进行涂刷作业;

辊涂工艺:待基面处理好后涂刷一遍充分混合均匀的特种防腐涂料YB—A型WSC003改性聚氨酯防腐涂料,以薄涂、盖底、不出现涂膜流挂情况为宜,干膜厚80~90μm待常温(环境温度24°C)固化12-24小时指触干燥后允许转下道工序。

喷涂工艺:待基面处理好后喷涂一遍充分混合均匀的特种防腐涂料YB—A型WSC003改性聚氨酯防腐涂料,以薄涂、盖底、不出现涂膜流挂情况为宜,枪距300-400mm走枪2遍(少涂会漏底,多涂会流挂且浪费材料),干膜厚90~100μm待常温(环境温度24°C)固化12-24小时指触干燥后允许转下道工序;


第三遍:特种防腐涂料YB—AWSC003改性聚氨酯防腐涂料

1、配料原则:重量少配,频率多次。一次配制材料在40分钟内用完为宜,超过40分钟双组份材料将产生热反应,配料过多会因为不能及时用完而造成固化浪费,同时材料一旦反应变粘稠也会影响涂装效果和材料的附着力性能。开盖未用完的材料,及时盖住,避免扬尘进入桶内造成污染。

2、配料方法:(通常配比为A4:B1,环境温度升高,配比会有变化):依据夏季气温(30°C以上)情况,建议配比如下:配比:A组份4kg,B组份0.8 kg(夏天0.8公斤,冬天1公斤),稀释剂(乙酸乙酯)0.7 kg(A、B组份总重量的10%-15%),或者配比:A组份4kg,B组份1kg,稀释剂(乙酸丁酯)1kg (A、B组份总重量的10%-15%),可操作时间:≤40分钟;

3、配料流程:

3.1干净的空桶放置在电子秤上,去皮,A组份按4kg重量放置在空桶内;

3.2放有A组份的桶内加入0.7 kg的稀释剂,充分搅拌,确保底部沉淀材料充分搅起并混合均匀。

3.3搅拌好后的A组份桶内按比例加入0.8 kgB组份,充分搅拌(电钻搅拌2分钟),确保底部沉淀材料充分搅起并混合均匀后,即可进行涂刷作业;

辊涂工艺:待基面处理好后涂刷一遍充分混合均匀的特种防腐涂料YB—A型WSC003改性聚氨酯防腐涂料,以薄涂、盖底、不出现涂膜流挂情况为宜,干膜厚90~100μm待常温(环境温度24°C)固化12-24小时指触干燥后允许转下道工序。

喷涂工艺:待基面处理好后喷涂一遍充分混合均匀的特种防腐涂料YB—A型WSC003改性聚氨酯防腐涂料,以薄涂、盖底、不出现涂膜流挂情况为宜,枪距300-400mm走枪2遍(少涂会漏底,多涂会流挂且浪费材料),干膜厚90~100μm待常温(环境温度24°C)固化12-24小时指触干燥后允许转下道工序;

注意事项:

1、涂料A组分与B组分调配后须在40分钟内用完。

2、不建议在雨雪天、大风等的室外操作,温度低于5℃和湿度大于85%的环境下停止施工。

3、本品常温密封下保存期为壹年。

4、如不慎入眼请及时就医。

5、基础封闭防腐涂料YB—C型SNJ012水泥基封闭防腐涂料、特种防腐涂料YB—A型WSC003改性聚氨酯防腐涂料必须涂装于干净(无尘土)、干燥(无水、油、化工物、杂质等)、结实(无浮锈、漆皮、空鼓等)的表面。

6、特种防腐涂料YBA型WSC003在涂装后12小时内,不能淋雨,容易损坏漆膜。

7、特种防腐涂料YB—A型WSC003改性聚氨酯防腐涂料层每增厚10μm,指触干燥时间延长30分钟,涂装第一遍时要薄涂,避免厚涂而延长固化时间。

8、喷枪作业完成后清洗喷枪必须要用稀释剂清洗,严禁用水清洗,避免管道中的水混入涂料中破坏漆膜附着力,造成漆层脱皮现象;

9、每道涂层之间施工间隔不能超过24小时,夏天不能超过18小时,以免间隔时间过长使漆面遭受污染。

快速链接
联系方式
电话:
邮箱:
地址:
浙江省绍兴市越城区滨海新区云海路国科生命健康创新园26栋
关注我们
Copyright©2023 浙江元本医用新材料有限公司
免责声明:本站部分资讯来源于网络,如有侵权请及时联系客服,我们将尽快处理
云计算支持 反馈 枢纽云管理